新宝gg
产业布局
汽车零部件及发动机业务
创新驱动
技术实力
试验试制能力
数字化转型
博士后工作站
技术荣誉
新闻资讯
集团新闻
媒体聚焦
通知公告
社会责任
精准扶贫
关爱留守儿童
战“疫”一线
国企责任
关于新宝gg
公司概况
职业发展
联系新宝gg
党建动态
理论学习
企业文化
发展历程
人才理念
产业布局
汽车零部件及发动机业务
创新驱动
技术实力
试验试制能力
数字化转型
博士后工作站
技术荣誉
新闻资讯
集团新闻
媒体聚焦
通知公告
社会责任
精准扶贫
关爱留守儿童
战“疫”一线
国企责任
关于新宝gg
公司概况
职业发展
联系新宝gg
党建动态
理论学习
2025-04-02
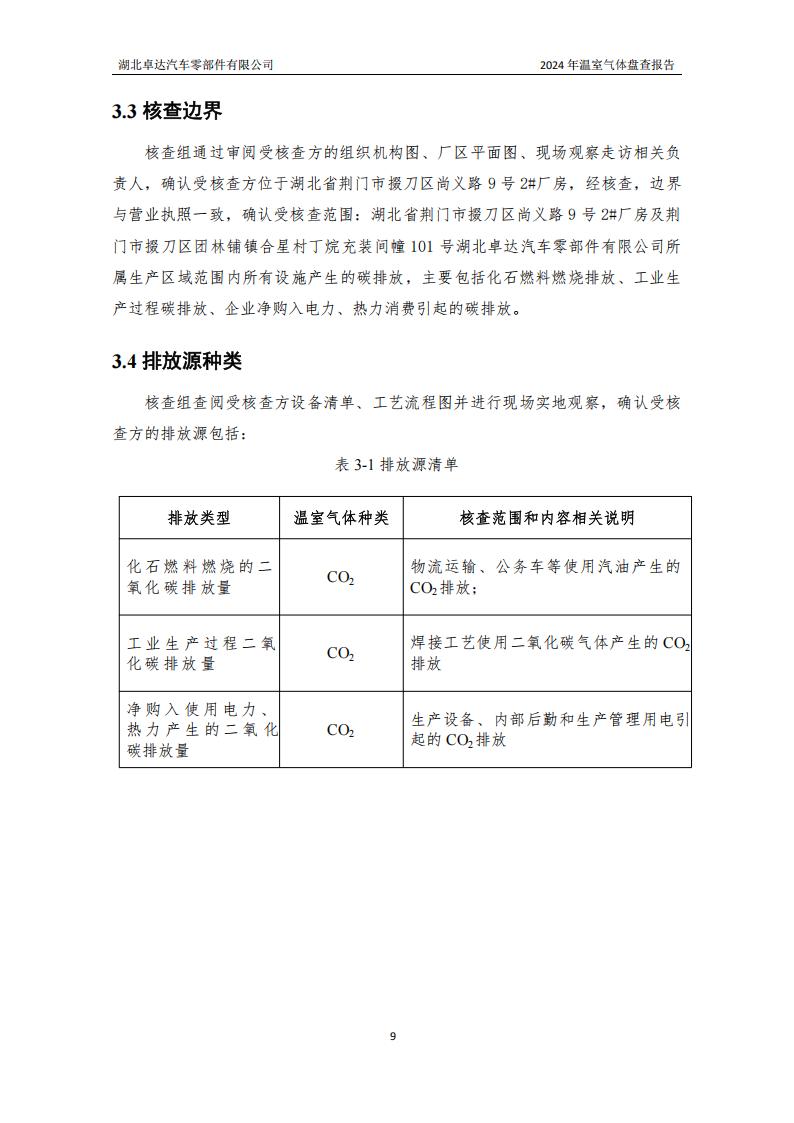
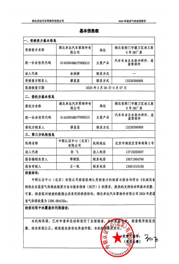
湖北卓达汽车零部件有限公司温室气体排放盘查报告
分享此新闻
上一篇: 湖北卓达汽车零部件有限公司产品碳足迹评价报告
下一篇: 中国共产党新宝gg集团有限公司委员会关于十二届自治区党委第四轮巡视整改进展情况的通报
【网站地图】
【sitemap】